Change Captured in SchematicsSchematics have been updated with the correct resistor values. The version of schematic that captures this change is Rev 3. This is strictly a BOM change; a sub-set of Rev D Version 03 has the change. Further information is provided in the
Traceability section below. The summary of the BOM change is as follows:
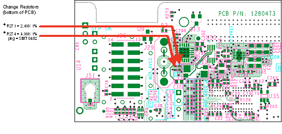
- Changed R271 to 2.49K 1% Item 31
- Changed R274 to 4.99K 1% Item 24
TraceabilityTo identify whether the board you have has the reworked resistors, flip the SP605 Rev D board over and look for the Assembly P/N code. ASSY P/N label of 0431534-03-xxx and earlier are affected by the MGTAVCC issue.
ASSY P/N label of 0431534-04-xxx and later are exempt of the MGTAVCC issue.

For prototyping designs with the GTP feature, the Rev D boards may need to be reworked. Below is the suggested procedure.
Next StepsYou may either contact Whizz Systems for rework service or you can choose to do the rework on your own.
Whizz Systems will provide the rework service for the S&H charges. Contact Whizz Systems at 408-980-0400 for more information. In order to rework the board on your own, follow the procedure out-lined below.
Procurement of Resistor ComponentsThe resistors, listed above, are standard 0402, 1% tolerance and commonly available for purchase through many electronic component distributors throughout the world. The following is a
www.DigiKey.com example. Any resistor manufacturer may be used provided they meet Description below.
Digikey Part Number: P2.49KLCT-ND
Manufacturer Part Number: ERJ-2RKF2491X
Description: RES 2.49K OHM 1/10W 1% 0402 SMD
Manufacturer: Panasonic ? ECG
Digikey Part Number: P4.99KLCT-ND
Manufacturer Part Number: ERJ-2RKF4991X
Description: RES 4.99K OHM 1/10W 1% 0402 SMD
Manufacturer: Panasonic ? ECG
Recommended Rework Procedure for affected boards 1. Replace Resistors

2. Apply Board Power
3. Measure AVcc power rail
MGT_AVCC 1.2v
Measure at the center pin of J29 on the backside of the board GND on thick ring around center pin, or SMA Measured voltage must be between 1.14V and 1.26 V